联系我们
020-32397456

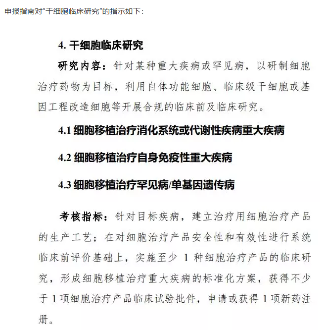
9月24日,科技部发布了《关于对国家重点研发计划“干细胞及转化研究”等7个重点专项2020年度申报指南 征求意见的通知》。2020年,国拨总经费2.3亿元拟优先支持9个研究方向。



在以临床治疗为核心的干细胞产业下游,医院和企业合作的模式越来越常见,这种模式也取得了显著的成效,近年来越来越受重视。
北京市卫生健康委员会印发的《医疗机构合作开展干细胞临床研究干细胞制剂院内质量管理指南》指示:该指南适用于医疗机构依照《干细胞临床研究管理办法(试行)》与制备机构合作,并由其提供干细胞制剂进行临床研究时,医疗机构对干细胞制剂的质量管理。
广州市政府发布的《广州市支持社会力量提供多层次多样化医疗服务促进社会办医加快发展实施方案》,支持有资质的三甲医院与符合条件的社会力量合作申报和开展干细胞临床研究工作。